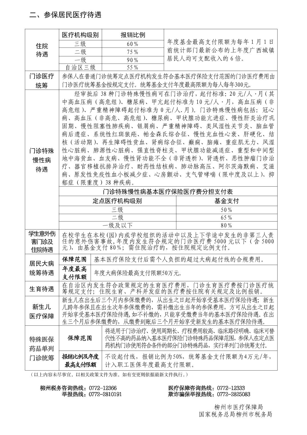
2026年度城乡居民基本医疗保险政策指南
来源:
城中区医疗保障局  |
发布日期:
2025-12-26 09:27  


(信息员:李丹琪 审核领导:唐丽晖 联系电话:3732725)
分享本页面至:
2026年度城乡居民基本医疗保险政策指南
发布日期:2025-12-26 09:27
来源:城中区医疗保障局


(信息员:李丹琪 审核领导:唐丽晖 联系电话:3732725)
微信公众号