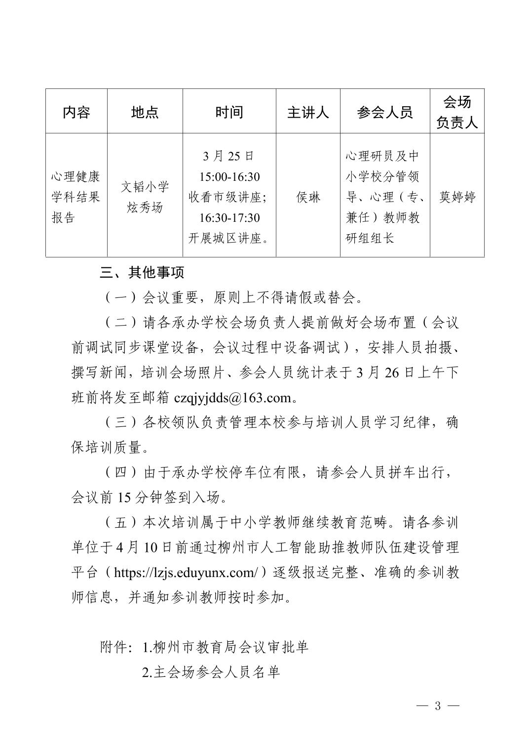
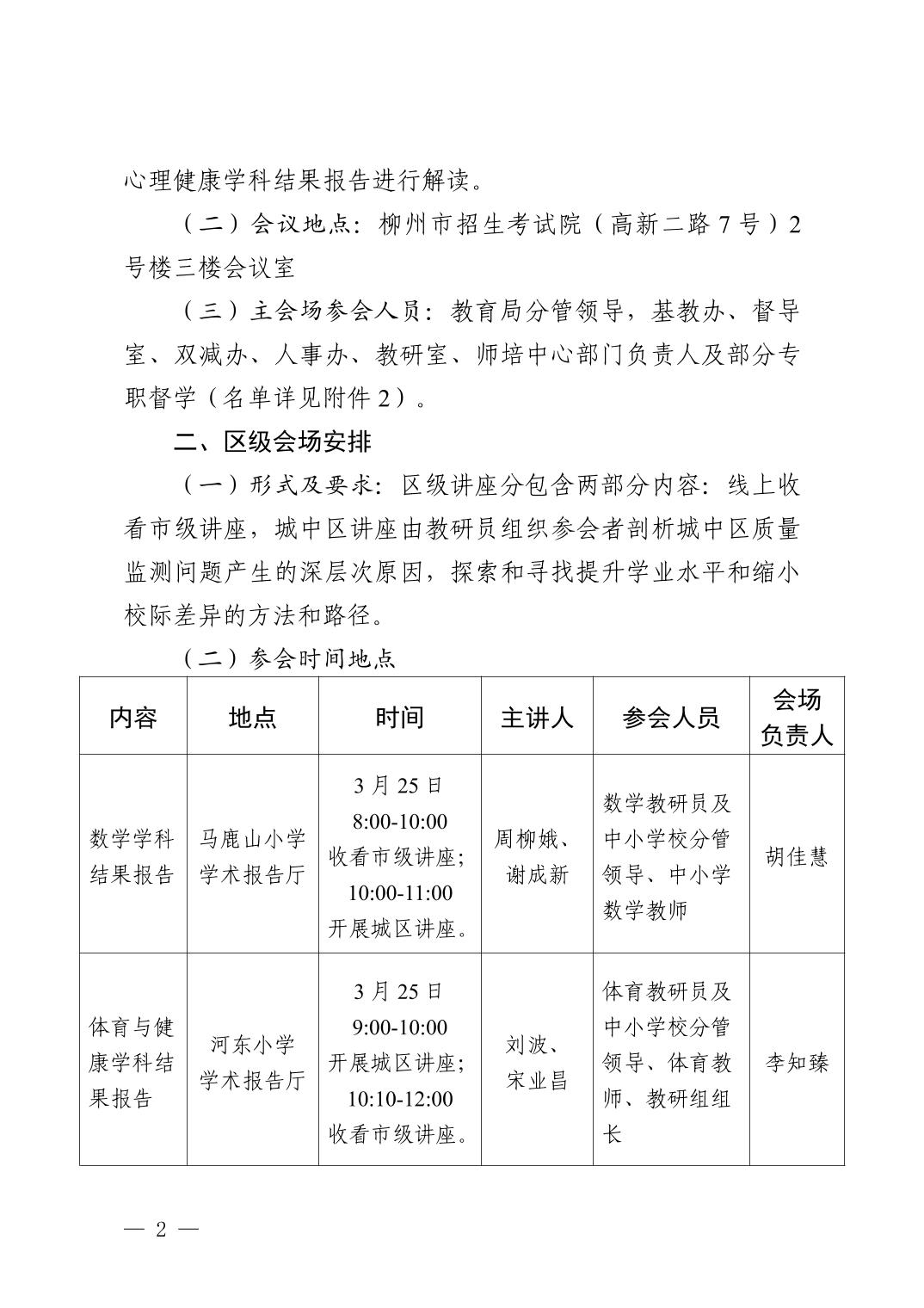
督导信息
关于开展城中区2024年国家义务教育质量监测结果柳州市、区级反馈解读活动的通知
  发布日期:2025-05-07 11:59  来源:城中区教育局

信息员:邓柳华

审核员:侯丽娟

电话:2021830


版权所有:广西壮族自治区柳州市城中区人民政府主办

柳州市城中区发展和改革局承办

网站信箱:czqgxj@126.com

桂公网安备:45020202000127号

备案号:桂ICP备:12003747